
来源:财经大瓜田
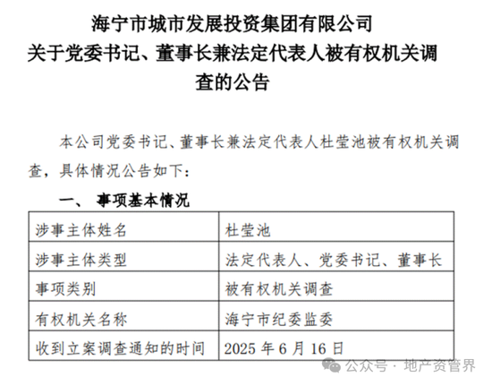
6月18日,浙江海宁市城市发展投资集团有限公司(以下简称“海宁城投”)突发公告称,公司党委书记、董事长杜莹池涉嫌严重违纪违法,目前正接受海宁市纪委监委纪律审查和监察调查。
海宁城投为海宁市核心政府平台公司,主体信用评级AA+,近年债务规模快速增长(2021年总债务达145亿元),业务依赖政府补助及土地整理,盈利稳定性较弱。
海宁城投则表示,公司已对相关工作做了妥善安排。党委书记、董事长兼法定代表人杜莹池被调查不会影响公司正常生产经营,不会对公司财务状况及偿债能力造成重大不利影响。
公开资料显示,杜莹池,出生于1974年12月,现年51岁,大学学历,是浙江海宁当地人。他18岁参加工作,曾长期在海宁市公安系统工作,派出所、看守所、拘留所、交警大队、城管执法局等当地重要执法部门,都曾有过他的身影。比如,他曾任海宁市公安局团委书记、政治处科员,海宁市公安局副局长兼城管执法局副局长等。
2021年6月他被调至海宁城投,这是他首次扮演企业一把手的角色。
当时,由于时任海宁城投董事长的倪生因工作调动原因辞任,杜莹池接棒。
时至今日,杜莹池掌舵海宁城投刚满4年。
对于海宁城投而言,这并不是近期第一位被调查的高管人员,早在一年前就有公告。
2024年1月9日,海宁城投发布了《海宁市城市发展投资集团有限公司关于高级管理人员涉嫌重大违法违纪被调查的公告》(以下简称“公告”)。公告称,公司党委副书记、总经理、副董事长徐国强涉嫌严重违纪违法,目前正在接受海宁市纪委市监委纪律审查和监察调查。
徐国强,男,1969年12月出生,籍贯浙江海宁,1992年7月加入中国共产党,1988年8月参加工作,中央党校大学学历。曾任海宁市委办办事员、科员、信息督查科副科长、信息科科长兼督查科科长,市卫生局党委委员、纪委书记、副局长,市社发集团党委委员、副总经理等职。出事前任海宁市城市发展投资集团有限公司党委副书记、总经理、副董事长。2012年4月,徐国强被任命为海宁市社会发展建设投资集团有限公司副总经理。2016年12月,新增为海宁市城市发展投资集团有限公司董事。曾担任海宁市社会发展建设投资集团有限公司、海宁市城投集团资产经营管理有限公司等公司的法定代表人及高管职务。
同时,公告单位认为截至公告发布日,上述纪律审查和监察调查结果暂未公布,海宁城投尚未收到海宁市纪委市监委关于上述事项的进一步通知。公司反馈上述事项不会对公司后续日常经营、财务情况、偿债情况等造成重大不利影响;海宁城投目前业务流程中涉及涉事人员审批的事项均变更为由董事长直接审批,各项业务正常运转。
同样的,作为副总经理的裘靖荣也涉嫌严重违纪违法,同样接受调查。
几年里,海宁城投业绩下滑的厉害,可以说是惨不忍睹。详见下图。
看得出来,三位管理层人员还是没有把精神头儿用到业务上,不管是过去职业生涯中的原因,还是在现任上的业务出的问题,都把海宁城投的业务拖垮了。
海宁城投的业绩受到这几年房地产和经济下行的影响有点儿大,换句话说,大势所趋的是,不管什么样的城投公司,如果不从卖地建房转型,就很难出现业绩再度辉煌的时刻了。
海量资讯、精准解读,尽在新浪财经APP
责任编辑:杨红卜
天宇优配提示:文章来自网络,不代表本站观点。